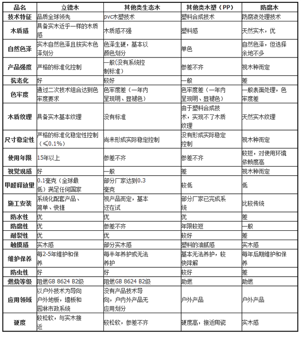
一、产品物理特性对比表

外墙板系统配套的安装说明
1.根据产品2‰的伸缩率,在使用过程中应合理的制订墙板的使用长度尺寸;墙板使用的最长限度为3米;且墙板与墙板的拼接端口必须预留至少1mm的缝隙;墙板在使用过程中表面均需做抗UV处理。
2.墙板龙骨安装时需充分考虑墙面的平整性,在墙板安装之前须做好墙面水平标高点以及墙面的防水处理,龙骨平整度达到相应的国家标准。
3.龙骨可以采用铝合金方通、镀锌方通或镀锌角钢(具体按实际使用施工要求确定)。
4.龙骨布置时,固定龙骨的角码件须用M8膨胀螺栓与墙体连接固定,并且完成螺栓位的防水处理。
5.面板固定时,每块面板端头必须安置排列于龙骨上,两面板端口的拼接处必须用专用伸缩缝接插件,且端口间的预留缝隙为3mm ,并用专用金属自攻螺丝固定。同时面板安装时注意板块模数预排尽可能做到整板安装。
6.外墙板的安装方式直接关系到完工后的产品质量状况,请在安装前勿必仔细阅读。
请联系企业销售负责人
联系人:周经理
电话:
评论(0)